Dev Docs
Welcome to the Dev's documentation, a quick reference guide on how the HOLY CORE's microarchitecture works to quickly get up to speed.
You'll also find here some guidelines and simulation tips.
Info
As you may already know, most of the CPU architecture is documented through the tutorials around which the HOLY CORE Course project is built around (the goal is for people to build it themselves with no experience if not basic HDL knwledge).
Yet, the HOLY CORE is evolving from times to times and editions, features, bugs fixes, etc may be added witout being documented. These change smay be small or comletely change the whole datapath.
To that reagrd, this document aims at giving an overview of the latest changes by going straight to the point as this document targets experience developper looking to check the latest microarchitecture cahnges to understand or modify it.
Introduction
The HOLY_CORE is an open source RISCV-V core IP written entirly in systemVerilog.
You'll see the core is extremely simple as it's a :
- no frontend...
- ...no scoreboard...
- ...single fetch...
- ...single execution at a time...
- ...single cycle CPU.
The HOLY CORE uses two AXI interfaces (FULL and LITE) to fetch data from external peripherals from the cache/no_cache sub systems.
The unit testbenches are done via cocotb, the backend simulator used is verilator and higher level verification of the ISA is done via RISCOF.
Implementaion of the core is ensure by Xilinx tools (official support) but you can implement it in anything as look as there is enough LUTs. See User Docs for guidelines on how to actually use the HOLY CORE in your system.
RTL Contributions Guidelines
If you want to modify the HDL and contribute, please know that I am not interested in major architecture modifications (e.g. pipelining) without a careful planning process, contact me for more infos (you can use github issues).
Typos fix are welcome changes.
Docs improvements, code optimisations or more efficient synth code structure that could save LUTs and FFs are very welcome changes.
When making an RTL change to a module, make sure you run the module's testbench, eventually add testcases to the said testbench, run the HOLY CORE quick testbench and then run the riscof test suite.
This document will also guide you around all the simulation and verification tools available.
Tip
You can check out the todo.md file at the root of the project to see what are the projects things that should be done if you are looking for quick ways to participate.
Core Overview
Scheme

As you can see, the HOLY CORE is simple. In fact, most of the important signals are on this scheme, though some subtle execution flows like traps or debug request are not made obvious here.
I/O table
| Signal | Direction | Width | Description |
|---|---|---|---|
clk |
Input | 1 | System clock |
rst_n |
Input | 1 | Active-low asynchronous reset |
debug_req |
Input | 1 | Debug request signal from debugger |
debug_halt_addr |
Input | 32 | Address to jump to when entering debug mode (debug ROM base address) |
debug_exception_addr |
Input | 32 | Address to jump to for debug exceptions (typically debug ROM + offset) |
timer_itr |
Input | 1 | Machine timer interrupt (MTIP) |
soft_itr |
Input | 1 | Machine software interrupt (MSIP) |
ext_itr |
Input | 1 | Machine external interrupt (MEIP) |
m_axi |
Output | AXI Master | AXI master interface for main memory access (instructions & data) |
m_axi_lite |
Output | AXI-Lite Master | AXI-Lite master interface for peripheral/CSR access |
Modules Functionalities
This part aims at briefly presenting the modules, what they do and their specificities.
Note
Modules' code can be found in the hdl/ folder.
External Requests Arbiters
It's not explicitly detailed in the scheme, but there are two arbiters :
LITE ARBITRERFULL ARBITRER
Because the HOLY CORE has CSRs to setup cached memory ranges (see user guide), we have to have 2 interface per cache (I$ and D$) : an AXI one to retrieve cache data and an AXI LITE one to interact with non cachable ranges.
This means the holy core has 2 of each ! What the arbitrer do is keep track of what cache is using the interface (through the serving signal) and routes that request to the outside world until it's finished.
Instruction Cache (I$)
The instruction cache is also not detailed in the scheme but it's actually 2 separate module :
- Instruction Cache
- Instruction No cache
This is because the HOLY CORE has CSRs to setup cached memory ranges (see user guide).
The Instruction cache can only issue read requests.
The core's data path determines if the requested PC is cachable or not and route the request to the right cache submodule ($ or NO$) using a handshake interface that looks like this :
| Signal Name | Direction | Width | Type | Function |
|---|---|---|---|---|
address |
Input | [31:0] | Address | Memory address for read/write transaction |
read_data |
Output | [31:0] | Data | Data returned from memory read operation |
req_valid |
Input | 1 bit | Valid | CPU asserts to indicate valid address and request |
req_ready |
Output | 1 bit | Ready | Interface asserts to indicate ready to accept request |
read_valid |
Output | 1 bit | Valid | Interface asserts when read_data is valid and available |
read_ack |
Input | 1 bit | Handshake | CPU asserts to acknowledge/accept read_data |
Tip
Having a handshake interface with the CPU helps creating a more robust interface, which is essential when dealing with cache that pretty much go on with their life most of the time retrieving and sending data around.
Data Cache (D$)
The data cache is like the instruction cache, but the CPU also has a "write" handshake interface.
Info
Writes are non blocking and are accepted right away if the cache is idling, even if the cache misses.
Just like the data cache, there are 2 submodules :
- Instruction Cache
- Instruction No cache
This is because the HOLY CORE has CSRs to setup cached memory ranges (see user guide).
The core's data path determines if the requested data address is cachable or not and route the request to the right cache submodule ($ or NO$) using a handshake interface that looks like this :
| Signal Name | Direction | Width | Type | Function |
|---|---|---|---|---|
address |
Input | [31:0] | Address | Memory address for read/write transaction |
read_data |
Output | [31:0] | Data | Data returned from memory read operation |
req_valid |
Input | 1 bit | Valid | CPU asserts to indicate valid address and request |
req_ready |
Output | 1 bit | Ready | Interface asserts to indicate ready to accept request |
read_valid |
Output | 1 bit | Valid | Interface asserts when read_data is valid and available |
read_ack |
Input | 1 bit | Handshake | CPU asserts to acknowledge/accept read_data |
The handshake delay can vary greatly depending on whether the cache missed or got a HIT.
Stalling
The main stall signal depend on i_cache_stall || d_cache_stall || alu_stall, which all depend on their respective handshake state.
Example
If the control signal that we read from memory (via mem_read_enable) but the data_read_valid is low (or we did not acknowledged it via data_read_ack, then we stall to "wait for the data request to be done", same for writing requests (with mem_write_enable, data_req_ready and data_req_valid)) and same for instruction read requests.
The stalling signal is central to this cpu, it is the only way (as there is no frontend to decide how to feed the hardware with instruction) to stop the execution flow in order to wait for something to be done.
The stall signal is also used by rising edge sensitive module (alongside instruction_valid) to avoid writing data that is not valid yet because we'd have to wait for it to arrive.
ALU & MDU
The HOLY_CORE supports M extension. For potential future evolutions of the core, the ALU and the Mul / Div Unit (MDU) are separated and requests are simply routed to on or another depending on the control signals.
The ALU executes all the base RV32I operations in 1 cycle using pure comb logic, shift operations are executed in 1 cycle as well. The ALU also output flags during comparisons, used by the control unit to determine branch conditions.
The MDU can execute MULs and DIVs. On FPGA, MUL are executed on DSP slices which takes no resources and can be executed in 1 cycle at virtually no cost
Note
There still is a 1 cycle delay in MUL operations for the read valid flag to go high (state machine transition induced delay) and allow DSP synth.
DIVs however, take 32 clock cycles by shifting the divisor and comparing it to the dividen to extract result and remainder. During this process, the core is stalled.
Control
The control modules acts as an instruction decoder and determines different control signals all over the data path (e.g. the pc_source).
The control Unit also has the possibility to raise exceptions and to set a cause.
Example
An instruction can be invalid (Instruction memory corrupted) or an ecall was fetched...
This exception flag, along with its cause are sent to the csr file to determine what to do.
CSR File
The CSR file contains the CSRs.
But it also is the heart of all operations that goes beyond the simple RV32I instruction set like traps and debugging.
It globally acts as the regular regfile in a way that it has register that we can read and write (addressable over 12 bits !) BUT it also outputs control signals to affect how the core behaves. For example : the CSR file has a control signal to flush the data cache, to mirror mtvec, mepc and dpc as a pc sources, or to set the cacheable ranges for I$ and D$.
It also has a `trap` signal that can [cause the core to trap when conditions are met](#trap-execution-flow).
Using these signals, the CSR file is what controls (alongside the control module) the execution flow.
Trap Execution Flow
Trapping occurs when :
- An exception occurs (flagged by the control unit)
- OR an interrupt request is received (mirrored in the csr file via
mip) and the right trap flags are enable inmieandmstatus. - AND the instruction fetched is flagged as valid.
- AND we are not currently trapping (tracked by the
trap_takenregister). - AND a debug request is not being processed / We are not currently in debug mode
trap = (( (|(mie & mip)) && mstatus[3]) || exception) && ~trap_taken && ~debug_mode && ~jump_to_debug;
Note
So yeah, debug request have priority over traps here.
If these conditions are met, the CSR file will assert its trap flag, set all the machine CSRs to the right value (in a riscv compliant way) and the control unit will use this trap flag to set mtvec as the next_pc source (where the trap handler code is).
Info
mtvec is set by the user in assembly, not our problem but that means having a trap handler, even when not needed, is important to avoid provoking a jump to 0x0 when an exception rises.
Note that the
trapflag is only high for 1 cycle, the control unit latches on thattrapflag if needed (e.g. in case of astallthat lasts multiple cycles) so no worries but a better way would be to have some handshake there.. That's a todo but it works this way so I kinda don't care.
After that, the csr file will be in trap_taken mode and that will clear when mret is signaled by the control unit, in which case pc_next will also be set to mepc to resume normal program execution after that, the trap will be able to trap again.
Debug Execution Flow
Info
Learn more about the debugging flow in the External Debug Support specs, especially the "A.2 Execution Based" chapter.
Debug works like traps.
We can find similar elements:
- A
jump_to_debugflag, sent to the control unit when the conditions are met. - Some debug CSRs that are updated in a standard way when entering the debug mode
- etc ...
But there are a couple of specificities in the hardware implementation :
- Debug requests don't interfere with trap handling flow.
ebreakcan jump to debug (instead of trap handler), considered as a software breakpoint depending ondcsr[15:12]values- A
stepflag can be step by the debugger indcsr[2], which immidiatly assertsjump_to_debug, effectively giving control back to the debugger once a single instruction is executed. - Exceptions in debug mode do not trap but jump to the debug module's exception handler.
Register File
The register file is a standard async read, sync write register file addressable via 5bits and containing 32 registers.
The x0 register is tied to GND and cannot have any other value than 0.
Sign Extender / Imm Decoder
Info
Immediate decoder is also called "sign extender" because of legacy naming.
The immediate decoder's role is to extract the immediate out of the instruction being fetched.
The way the immediate is extracted depends on the control signal sent by the main instruction decoder (the control unit).
Second Adder
Below the main ALU is a second 32bits adder named "second adder" in the code base.
The second adder's role is to compute branch and jump targets and every other pc-related values (e.g. values needed for auipc).
The second adder's result can also be used to access directly the immediate's result. This is not very intuitive though and I could just have the immediate value wired to the write back MUX. I was not really clever on this one back then and that's a todo.
In theory, this second adder should only be used to compute pc related values and be embedded in a branching unit that would separate the branch logic from the main decoder, which makes more sense when pipelining even though not mandatory.
Again, that is a refactorization todo but this whole second adder thing works so I figured I would do that later. Chances are I'll never do it haha.
ALU
The ALU is a standard one cycle ALU. It does not have any busy flags and executes all operations in 1 cycle.
This is not the best for performance, but adding some busy flags + a handshake would complexify the "execution part" and I thought it was not really the priority.
Load/Store Decoder
The load/store decoder's role is to compute the byte_enable mask for reads and writes.
In case of a write that is not a full word, it also aligns the data correctly before feeding it to the data memory.
Reader
The reader's role is to format the read data coming from the data cache by aligning the data correctly and applying the byte_enable mask (if not a full word).
Write Back Mux
The write back mux is not a module but is an important step as pipelined architectures give it its own stage.
Its role is to select the right data source to feed back in the registers and produce a valid signal to assert the data is valid.
The regfile then applies the read.
Dev Workflow & Simulation
Verification Software Stack
For the whole HOLY CORE course, we use cocotb + verilator for simulation and assertions.
You have a document to setup your work environment in the repo : "setup.md".
Warning
Make sure you're all setup correctly to verify the things you make, this is mandatory.
Generic RTL Changes & Testing Workflow
Navigating and Using the tb/ Folder for submodules
When making improvements to the codebase, it is mandatory to verify the submodule you just modified.
You can learn more about how a basic cocotb testbench is structured and how it works in this blog post or on the cocotb website. In a nutshell, you use a python file as a frontend that cocotb will use to run assertion by simulating the design in the backend using whatever simulator you want, in our case, Verilator.
To verify, cd into <edition_root>/tb/<module_name> and run make.
If you added significant changes, make sure you add the adequate test cases to the cocotb python file.
Once your changes are verified, cd back into tb/ and run pytest test_runner.py, this will run all tests on all submodules.
Note
Running the cocotb testbench for tb/holy_core is slightly different, more infos below.
Bug
Sometimes, the tests fail with no real reason, cd back to the edition's root and run make clean to clean up all simulation builds and retry pytest test_runner.py in the tb/ folder.
Verifying the HOLY CORE using the cocotb testbench
Testbench Structure
When changing some elements in the code, it is important to have a quick way to verify if our changes broke something. Verifying the core is especially long with methods like the RISCOF framework.
This is why a simple cocotb HOLY CORE testbench was developed.
Just like any other submodule, you can verify the core running a simple make command : make sim.
Note, the sim added after make : this is because make alone builds the test.S program the core is tested against.
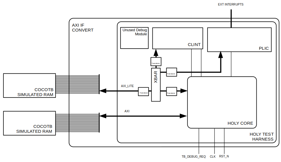
Here is the tb/holy_core/ file structure in details :
tb/holy_core
├── axi_if_convert.sv Top wrapper used to convert axi interfaces for cocotb to understand
├── holy_test_harness.sv Harness wrapper embedding some peripherals. See it as a stripped down holy_top.sv
├── Makefile Builds test.S into a .hex file and runs sim.
├── old Misc
├── test_dmemory.hex Legacy memory init file (still used)
├── test_holy_core.py Cocotb assertions
└── test.s Actual test program
As you can see, there is a test harness and a top wrapper that goes around the HOLY CORE that embeds basic peripherals that the test program will use to test basic SoC interaction :

Test Program
The test.S programs runs the HOLY CORE through basic instructions and the cocotb testbench runs assertions to make sure these simple test cases executed as expected.
When running make sim, it is compiled into an elf and dumped into a .hex file, which cocotb can read, interpret and load into its simulated memory that the core will then access as regular memory to fetch instruction and run data transactions.
It also runs the core through some basic trap and debug flow to check the core's behavior is correct and compliant as these are not tested by riscof and are complicated to test otherwise.
This basic testbench for the HOLY CORE is the best dev tool to quickly verify your changes did not break everything, once your changes are verified and this test passes, you can move on to verifying using RISCOF.
Verifying the core using RISCOF
The RISCOF verification framework is far more "heavyweight" than the basic tests we detailed in "Verifying the HOLY CORE using the cocotb testbench".
This document will not explain how RISCOF works. Nor how the plugin is built as this is too dense and detailed extensively in the tutorials.
The RISCOF verification happens in the riscof/ folder :
riscof
├── config.ini Riscof Hints
├── holy_core Contains the HOLY CORE riscof plugin
├── holy_core_tb Contains a holy core cocotb testbench, adapted especially for riscof
├── Makefile Cleanup makefile
├── readme.md Guide on how to setup and run RISCOF tests
├── riscof_work (Once you run the test) contains all the results
├── riscv-arch-test (Once you run the test) contains all the RV tests source code
├── spike Contains the reference simulator riscof plugin
└── testlist.yaml Not used
In the backstage, RISCOF will use a cocotb testbench to test each program and dump the tests results into a signature file, which will get compared to a reference signature file (from the SPIKE Risc-V simulator).
To run the tests, a guide already exists in the riscof/readme.md file.
Note
RISCOF tests executions (on the HOLY CORE) are all preceded by the execution of riscof/holy_core_tb/test_startup.S, which ironically also contains a test end macro.
The goal of this very small piece of code is to setup the caches and set everything as non cachable, meaning all RISCOF tests run as fully cached.
The test end makes sure to flush the cache before fully ending the test.
This piece of code is entirely customizable to your need to ease debugging, make sure you build it correctly with make -f start.Makefile
RISCOF Debugging Guidelines
RISCOF runs tests and compares signatures, but it offers little to no debug utilities.
Fortunately, we have excellent ways to debug the HOLY CORE if a test fails.
In the riscof/riscof_work folder lies all the tests results. Here's the add test sim results as an example:
riscof/riscof_work/rv32i_m/I/src/add-01.S
├── dut
│ ├── dump.vcd HOLY CORE waveforms
│ ├── DUT-holy_core.signature Signature file (should be same as Reference-spike.signature)
│ ├── dut.log Spike-like CPU logs
│ ├── dut.symbols Test elf's symbols
│ ├── my.bin Test bin
│ ├── my.elf Test elf
│ ├── my.hex Test hex
│ └── tb_messages.log Cocotb logs
└── ref
├── my.elf Test elf
├── Reference-spike.signature Spike ref signature
└── ref.log Spike CPU logs
If you know the test fails from the report, you can use these results to investigate.
First of all, use tb_messages.log to check if the cocotb test went well, if it failed, investigate on this error first (syntax ? forgot to cleanup ? error loading the program ? etc).
Then, a great tool to know exactly when the HOLY CORE FAILED to follow a "compliant execution flow" is to use dut.log and ref.log.
These logging files trace back all register, csr, memory and pc transaction / evolutions, which allows the dev (you) to pinpoint exactly when the CPU failed to execute the program in a compliant way and therefore fail the test.
Once the exact failure point in the simulation has been identified, you can use the waveform and your knowledge of the RISC-V specs to patch the HDL accordingly.
Simulating Real Program Execution
Sometimes, RISCOF tests pass but bugs (unexpected exceptions) occur when testing a piece of software on FPGA.
It may not always be due to hardware bugs, but it may be and sometimes, all the software debugging tools are not enough to clear that doubt.
A good solution to clear that doubt (or shed light on a specific edge case bug) is to simulate the actual software execution.
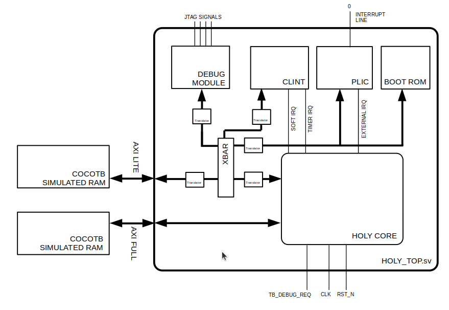
To do so, in fpga/, you have access to another cocotb testbench : test_run_lint.py. (named "lint" as it was first built to lint holy_top.sv).
This testbench simulates the holy_top.sv internal base SoC directly and the whole externals are just cocotb simulated RAM slaves :

What this testbench do is load whatever .hex dump file you specify in the simulated memory and release reset.
Prepare your Program
To simulate your program, you first need to get it into a hex dump format. The example_program folder allows you to build software and automatically generate the said hexdump in the right format.
Once this is done, you can specify the following in test_run_lint.py :
hex_path = "path_to_your_hex.hex"
Prepare the holy_top.sv SoC
The real holy_top.sv gets simulated with your program in memory here.
BUT :
- The program gets loaded at address 0x80000000
- The CPU start (boots) at PC = 0x00000000
- The code at 0x00000000 is the one in the BOOT ROM
And remember, by default, the ROM implement an FPGA park loop to wait for the User to connect with a debugger.
That means you should modify the boot rom to jump to 0x80000000 with a program that looks like this:
.global _start
_start:
# ==============================================
# for TestBench : Jump to Main program directly
# ==============================================
# Example of sim start sequence : setup cache if needed
# data cache setup
li t0, 0x0
li t0, 0x7FFFFFFF
csrrw x0, 0x7C1, t0
csrrw x0, 0x7C2, t1
# instr cache setup
li t0, 0x0
li t1, 0x7FFFFFFF
csrrw x0, 0x7C3, t0
csrrw x0, 0x7C4, t1
// jump to program in cocotb's ram
la t0, 0x80000000
jalr x0, t0, 0
And your program should start executing.
You can of course modify test_run_lint.py to fit your needs and stop the test whenever a condition is met (e.g. an exception has been met or a predefined PC has been reached...)
You can use this useful simulation tool to :
- Profile a program's performance (e.g. IPC/CPI)
- Reproduce software bugs in simulation
- test SoC components behavior (CLINT, PLIC, ...)
Note
Make sure you restore rom.s and rebuild it like it was before to avoid unexpected bugs for future FPGA users.